Jenis-Jenis Gerbang Logika-Kali ini saya akan memposting mengenai gerbang logika. Gerbang logika ini saya dapatkan di kelas X SMK dan di salah satu Mata Kuliah wajib saya di Program Studi Pendidikan Teknik Informatika dan Komputer dengan mata kuliah Teknik Digital. Oke langsung saja tidak usah basa basi langsung saja.
Gerbang Logika adalah rangkaian dengan satu atau lebih dari satu sinyal asukan tetapi hanya
menghasilkan satu sinyal berupa tegangan tinggi atau tegangan rendah. Gerbang-gerbang logika
merupakan dasar untuk membangun rangkaian elektronika digital. Suatu gerbang logika mempunyai
satu terminal keluaran dan satu atau lebih terminal masukan. Keluaran dan masukan gerbang logika ini dinyatakan dalam kondisi HIGH (1) atau LOW (0). Dalam suatu sistem TTL level HIGH diwakili dengan tegangan 5V, sedangkan level LOW diwakili dengan tegangan 0V. Oke berikut ini adalah jenis-jenis gerbang logika yang ada dan sering digunkan:
1. AND
Gerbang AND akan berlogika 1 atau keluarannya akan berlogika 1 apabila semua masukan/inputannya berlogika 1, namun apabila semua atau salah satu masukannya berlogika 0 maka outputnya akan berlogika 0.
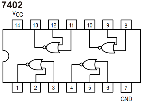
2. NAND
Gerbang NAND akan bernilai / outputnya akan berlogika 0 apabila semua inputannya bernilai 1 dan outpunya akan berlogika 1 apabila semua atau salah satu inputannya bernilai 0.
![]() |
| Simbol dan Persamaan Boolean NAND |
![]() |
| Tabel Kebenaran NAND |
![]() |
| Data Sheet NAND |
3.OR
Gerbang OR akan berlogika 1 apabila salah satu atau semua inputan yang dimasukkan bernilai 1 dan apabila keluaran yang di inginkan berlogika 0 maka inputan yang dimasukkan harus bernilai 0 semua.
4.NOR
Gerbang NOR merupakan gerbang logika yang outputnya akan berlogika 1 apabila semua inputannya bernilai 0, dan outpunya akan berlogika 0 apabila semua atau salah satu inputannya inputannya berlogika 1.
![]() |
| Simbol dan Persamaan Boolean NOR |
![]() |
| Tabel Kebenaran NOR |
![]() |
| Data Sheet NOR |
5.NOT
Gerbang NOT berfungsi sebagai pembalik (Inverter), yang mana outputnya akan bernilai terbalik dengan inputannya.
![]() |
| Simbol dan Persamaan Boolean NOT |
![]() |
| Tabel Kebenaran NOT |
![]() |
| Data Sheet NOT |
6.BUFFER
Gerbang BUFFER atau PENYANGGA adalah suatu gerbang digital yang akan berfungsi memperkuat dan meneruskan nilai 1 pada outputnya jika inputnya bernilai 1, selain itu akan bernilai 0.
Gerbang XOR merupakan kepanjangan dari Exclusive OR yang mana keluarannya akan berlogika 1 apabila semua inputannya berbeda, namun apabila inputannya sama maka akan memberikan output berlogika 0.
![]() |
| Simbol dan Persamaan Boolean XOR |
![]() |
| Tabel Kebenaran XOR |
![]() |
| Data Sheet XOR |
8.XNOR
Gerbang XNOR merupakan kepanjangan dari Exclusive NOR yang mana keluarannya akan berlogika 1 apabila semua inputannya sama, namun apabila inputannya berbeda maka akan memberikan output berlogika 0.
![]() |
| Simbol dan Persamaan Boolean XNOR |
![]() |
| Tabel Kebenaran XNOR |
![]() |
| Data Sheet XNOR |
Itulah 8 gerbang logika yang sempat saya paparkan pada postingan kali ini, semoga dapatbermanfaat kepada kawan-kawan sekalian, sekian dan terima kasih :)
























0 Response to "Jenis-Jenis Gerbang Logika beserta Simbol, Tabel Kebenaran, Persamaan Boolean, dan Data Sheet"
Posting Komentar